Rectangle Wedge Tail Decomposition

Rectangle Wedge Tail Decomposition#

from __future__ import  division
%qtconsole
import sympy as S
import sympy.stats as st
u=S.symbols('u')
p=st.LogNormal('u',0,0.5)
pu=st.density(p)(u)
fx=S.lambdify(u,pu,'numpy')
x = linspace(0.001,4,100)
hist([st.sample(p) for i in range(1000)],bins=50,normed=1);
plot(x,fx(x),'r-',lw=3.)
[<matplotlib.lines.Line2D at 0x7969c50>]
../_images/9c0c8e7b828d736b63d4252135a33ae846014502142dea0d0e2f9acd063ceb5b.png
pw=[i*(S.Heaviside(u-j/2)-S.Heaviside(u-j/2-1/2)) for i,j in zip(S.symbols('a:8'),range(8))]
pwf = lambda i: sum(pw).subs(u,i)

Rectangle Wedge Tail Decomposition#

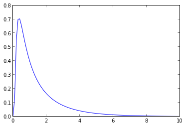
\[ f(x) = \exp\left(-\frac{(x-1)^2}{2x} \right)(x+1)/12 \]

where \(x>0\)

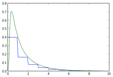
x = linspace(0.001,10,100)
f= lambda x: (sqrt(1/x) + sqrt(x))/ (2.*pow(exp(1),pow(-sqrt(1/x) + sqrt(x),2)/ 2.)*sqrt(2*pi)*x)
fx = f(x)
plot(x,fx)
[<matplotlib.lines.Line2D at 0x7420770>]
../_images/78d6662a3112aa02acd7bf28e9f50d4688a06b5c811d8668a57d1bb357377632.png
u=S.symbols('u')
p=S.Piecewise(*[(f(j),(i<u<=j)) for i,j in zip(range(10),range(1,11))]+[(0,True)])
plot(x,[p.subs(u,i) for i in x],x,fx)
[<matplotlib.lines.Line2D at 0x7744410>,
 <matplotlib.lines.Line2D at 0x77445b0>]
../_images/9eee90c35a352eb38955b1c947cba843d71518c9b6c21529def2dbfea007b9b2.png